
项目学员综述
撰稿:黎芸
工作单位:武汉音乐学院
本课程王勇教授首先通过提出了几个相关的问题,把本节课程的中心引出,让我们带着问题去学习与思考,如何探索民族音乐与西方音乐共同发展,国际化趋势这样一个大问题,也可以通过对民族音乐的探索与梳理,更好地找出本次项目中琵琶流派的演变史,更好地让我们找到汪派的传承关系、流派特点、发展原因以及最终对后人的影响,借鉴对二十世纪初叶的分析方式,去理性地梳理与分析我们的流派特点。他提出了通过关联视角,对传统音乐进行研究,采用身边相关联的人与事,在对应的时代背景下,找出对人物个性的形成与事态发展的原因,查阅资料以及对资料进行梳理与归类,将二十世纪初叶人物发生的事迹,所产生的相关联的影响,为中国国际化道路所做出的努力进行论证,有趣地将当时发生的事情脉络以故事的形式输出,说明关联法对于研究的有效性。最后提出了发展延伸性的问题,给予大家一定的思考空间,为我们传统音乐的学习,以及找到传统音乐的根基与努力的方向,尊重自身文化的特点与个性,有度地与国际化音乐相融合,做到即融合,又保留自己的特色与性格。那么,探索中国音乐自身所存在的优势与精髓,如何在国际化道路上找到立身之本,作为传统音乐的学习者、传承者,我们应该怎样找到民族音乐发展的正确道路,提出了一定的要求与思考。
一、课程主要内容
首先,王勇教授对大家提出了几个相关的问题:
1,除民乐学习外,大家是否都学习了西洋乐器;
2,是否会认五线谱;
3,是否会认工尺谱;
4,平均律与民族调式谁更准;
5,你们是传统文化人吗?
在现代的社会,大量西方音乐文化进入中国,在西方音乐的不断渗透下,从各方面影响着中国传统音乐文化根基。大量西方的作品形式、与训练的方式,不断的深入到我们传统音乐学习的过程中。在现代的教学中,西方的平均律,固定音高的概念逐步替代了我们传统音乐的听觉。在二十世纪初叶,这样一个改革开放的特殊时代背景下,西方文化的引入,中国音乐人通过走进西方去学习,对西方的音乐、文化、哲学思想等各个学科的学习,让西方文化全方位地冲击着我们传统音乐文化根基,不断地促使中西文化融合与发展。中西文化与音乐的结合,改变了中国传统音乐的发展轨迹与方向,中国传统民乐人在大环境下,训练的方式是西方的,听觉培养是西方的,传统民乐的审美角度与视角逐步的西方化,中西文化的结合与发展是必然的,我们当代的青年,应该正式文化融合,更好地找准我们应该如何在当今不断中西融合的环境下,不丢失对于传统音乐文化地维护与传承,让我们既能够接受外来优秀文化的同时,也保持对民族文化的自信与坚持。在音乐文化高速发展的今天且音乐文虎不断的融合与发展中,我们要找寻到融合后的优秀民族文化、音乐与精神,也能做到民族文化能够真正走进西方。
其次,王勇教授提问:“中国的音乐史、文化史......都是真的吗”?历史一定都是真实的,视角也是必然的,只是写历史的人物会有自己的认知方式,也会存在自己的主观判断,所以,历史一定存在不全面性,也不一定公正。
以什么历史才是真实的历史为出发点,怎样正确还原历史,尽可能地通过周边事物的联系,与发展规律、脉络,全面的去看待事情,理解事物的内在与经过,才能更好地还原事物的本身。王勇教授采用辩证唯物主义、全析角度去看待事情的变化与发展,提出了本节课的核心,采用关联视角:通过身边的人与事去判断人在社会中的地位,透过身边人的视角,社会背景不同,从点到线的角度去探究。
关联视角的史学观:辩证唯物主义认为:物质世界使有机联系的统一整体,物质世界中的一切事务或现象,包括每个人的作用于物质世界的行为和与这个人的行为相关的人与事,彼此都是有机地相互联系着,相互依赖着,相互作用着的。因此,研究和评价任何一位历史人物都必须将其历史行为作为有机联系的统一整体来认定与衡量,任何对于其历史行为的有意无意的片面的割裂的观点和论说,都会造成对这个历史人物认识上偏差和不全面。
本题“民族的音乐如何成为世界的——二十世纪初叶中国音乐的国际化道路”,通过对1940年代这个社会环境背景条件下,我们所产生的重要事件、人物,来关联性分析国际化的原因。王勇教授对当下时期的人物进行了梳理,对分析对象采用关联视角,用联系的方式去探究与解析人物的背景与环境,从而对他所创造出来的价值进行了论证。
主要以二十世纪初叶的几位中国音乐的代表人物为分析对象,探寻他们之间的相关联系,查阅他们所生活和学习的环境,通过怎样的学习吸收西方优秀文化,这样的经历与中国音乐的不断推进,所产生的关联性,进行论证,王勇教授以蔡元培、萧友梅和王光祈为主要事例进行论证,以他们为代表的其他关联性的人物进行了梳理,我从以下两个角度进行了简略的归纳:
1、走出去与走进去:
萧友梅:通过关联视角,从蔡元培先生的关联角度出发,找到事件的起因。蔡元培先生:中国教育学的奠基人,推荐各类中国优秀的年轻人去国外知名大学进行进修,回国后任教与各大音乐学院。萧友梅先生就是被推荐出去进修的优秀青年其中之一,主要讲述了萧友梅公派留学的经历,与蔡元培先生是校友,都进修于莱比锡音乐学院,从历史的角度看待,蔡元培先生与萧友梅先生是同一时期的,但是,根据对蔡元培先生的研究发现,蔡元培先生的进修时期要更加早,而萧友梅先生是作为学弟进入的学校,由蔡元培先生推荐作为公派的留学生。莱比锡音乐学校,是第一所高等音乐学校,1843年创立,创始人为门德尔松,加盟执教的还有舒曼。采用关联的视角,对萧友梅先生的学习背景以及老师进行分析与研究,能够发现,他学习的科目是很广泛的,对于音乐的学习并不是占最大比重,但是却可以为中国音乐的发展,起到巨大的推动作用,那么,他的老师给予他的知识到底存在在哪些方面?从萧友梅先生的重要的老师的视角,来看待他最终成为国内音乐学院奠基人的因素是什么?

所以,通过关联视角,萧友梅先生学习的科目是相当全面的,教授他学习的老师,也是在当时非常著名,且有相当学术实力的,广泛地吸收了各类学科优秀的内容,他是在全面学习下,吸收了最为优秀的研究内容,以及理论地灌输,从而形成了自己的研究理念,创造了中国唯一一部《中国古代乐器考》向莱比锡大学哲学系提出的博士论文。研究表明,通过身边的人与事,从而推出萧友梅先生在学习期间,通过广范吸收知识,从而奠定了中国音乐国际化走出去的重要一步。
王光祈:中国音乐学的奠基人,开创了五四时期,新文化斗士(少年中国学会),同时改变了中国的走向,从按需分派到按劳分配的转变,共产主义社区形式的提出,创建的工读互助团,里面包含了16—19 岁的青年,后来共青团的创始人都在这个团队。留学德国的足迹,法兰克福、柏林、波恩。以特约记者的身份走进到德国的社会生活与学习中去,在德国做特约记者期间,通过文章不断地向国外介绍中国,做到了文化输出的作用,迈出了较大的一步。
采用关联视角,通过对于德语文献的发掘,在法兰克福实地考察,对他在法兰克福的生活有了准确地描述。他在法兰克福创立了“留德学生中德文化研究所”的考析,提出了正是由于王光祈将他的视野,从政治经济方面,逐渐投向了文化领域的研究,并将此定位在德国学习生活的主要方向,这样才一步步走上了“音乐之路”的新观点。
王光祈为何改学音乐学?通过关联视角,王勇教授通过“感受德国音乐生活”到思考中国礼乐制度,再到“用音乐的方法实现少年中国理想”的推理过程解读相关文献,层层分析动因最终缘由。王勇教授通过对于王光祈本人文献的梳理,以及对于柏林大学相关西文文献的查找和研究,对于比较音乐学柏林学派的由来与发展的轨迹,做出了较为详细的考证,同时也理清楚了王光祈与柏林学派之间的师承关系,与萧友梅也存在共同的老师。
王光祈文章列表,他走进欧洲国家,走进西方,真正意义上将中国文化通过文字传递到西方,为中国文化与音乐起到了很重要的推动作用。重要文献总共包含十八篇:
1,十八篇西文著述详考之一
——1927年以前的西文著作(4篇)
2,十八篇西文著述详考之二
——王光祈与德国汉学核心刊物《SINICA》(4篇)
3,十八篇西文著述详考之三
——王光祈的学习论文与博士论文(3篇)
4,十八篇西文著述详考之四
——王光祈的学习论文与博士论文(3篇)
5,十八篇西文著述详考之五
——王光祈其余的四篇西文论著(4篇)
王光祈通过作为记者身份,以及后来在柏林作为兼职教师的身份在欧洲,同时也是在欧洲重要书籍中介绍中国音乐的第一人,实现了将中国音乐与文化走进西方的重要一步。
2、请进来与带回去:

3、课程小结:
王勇教授在最后以民族音乐与国际的融合与发展作为思考核心,对当下民乐人提出了几个思考问题:
1,全球化视野与中国近现代音乐研究;
2,走出去与走进去;
3,请进来与带回去;
4,民族性与世界性。
当下我们应该如何思考这些问题,对于民族音乐的发展我们应该如何做到守本的同时,合理地进行融合与发展,在现如今的国际化生活中,西方思维、西方理念地不断渗透,我们应该如何更好地把握我们的特点与个性,在国际的视野中,能够让人更好地接受我们的文化、我们的个性,成为真正的民族的即是世界的。我们的中国音乐是世界音乐板块中的一个部分,我们作为民族音乐的传递者,应该更好地思考如何将我们具有中国文化特色的民族音乐的板块,安嵌进去,防止边缘化,尽可能地在国际的大舞台上,更完整地展示我们的特点与特色。音乐的输出很容易,但是在国际化市场中占领一定的位置,或者说走进去是不容易的,仅仅只是输出是不够的,如何让我国特色化的音乐能够真正走出去、走进去,是我们现在年轻人需要不断为之努力的。中国民族音乐与西方音乐在各自融合发展的同时,不丢失各自的根本,接受相互间差异,也能够相互间进行融合并发展,是我们当下年轻人需要认真思考和努力的方向。
4、总书记文代会重要讲话:
希望广大文艺工作者用情用力讲好中国故事,向世界展现可信、可爱、可敬的中国形象。中国人民历来具有深厚的天下情怀,当代中国文艺要把目光投向世界、投向类。广大文艺工作者要有信心和抱负,承百代之流,会当今之变,创作更多彰显中国审美旨趣、传播当代中国价值观念、反映全人类共同价值追求的优秀作品。
各国人民的处境和命运千差万别,但对美好生活的不懈追求、为改变命运的不屈奋斗是一致的,也是最容易引起共吗的。马克思说:“凡是民族作为民族所做的事情,都是他们为人类社会而做的事情。” 在艰苦卓绝的奋斗中,中国人民以一往无前的决心和意志,以前所未有的智慧和力量,开辟了中国特色社会主义道路,创造了经济快速发展和社会长期稳定两大奇迹,创造了人类文明新形态,大幅提高了中国文化软实力。国际社会希望解码中国的发展道路和成功秘诀,了解中国人民的生活变迁和心灵世界。
二、学习思考
通过本节课程的学习,让我通过音乐学研究的角度,了解到,对于传统音乐的寻根是现在社会条件下我们年轻人必须去重视的关键,我们要建立我们的民族自信,就需要我们正视我们的历史,严谨对待我们的传统音乐的传承与发展的关系,通过学习,可以借鉴王勇教授说的关联视角,尽可能的去还原当时的背景、人物生活、学习的环境等,去全面的解析社会发展与前进的方向与结果,通过周边环境的分析,找到相关的线索,让我们可以更好地去还原传统音乐,但是发展是必然的,我们也要正式现在发展的需要,我们需要找到一个恰当的方式,为今后中西文化的融合,搭建起一座桥梁,我们应该允许中西方各自存在差异,但又不影响相互的融合发展,从多角度去发展我们的音乐文化,单一的思维角度,只会让我们的发展面临局限性。通过学习与思考,我们一定要重视我们是多民族的国家,民族音乐的根基是非常丰富且深厚,我们需要把握住我们的个性与特性,大力推广我们的民族音乐文化,不断提升文化自信,做到文化自强,才可以真正在国际音乐板块中,安嵌进入一块属于我们的音乐板块。
对民族音乐的发展史的研究与梳理,给予我们本次汪派理论与实践的学习,给出了一定的指导意义,以流派的发展史为起点,通过对流派代表人物的传承人的学习与探讨,找到流派的相同点与不同点,他们的发展规律和方式,最终尽可能地梳理出汪派的风格特点,找到他们之间的发展规律与脉络,更好的吸收汪派的精髓与丰富的内涵,让传统音乐的学习更深层次,是我们本次学习最重要的目的之一;其次是通过学习汪派各个演奏谱,了解不同人物的性格,以及学习方式上的异同,也正是因为这种不同,才让音乐存在更多的可能性与可行性,那么我们对于汪派风格的理解,是否应该包容性更大些,不能用固化的思维去解读汪派,解读传统音乐,传统音乐只是一个时代的标志,但真正的传统,应该是我们对于过去时代的解读与理解,以及对于我们中华民族文化深厚底蕴的认知。老一辈艺术家的风采、人格魅力与素养,以及严谨教学的态度,值得我们年轻人不断学习,并传承下去。
记录团队综述
撰稿:蔡一锐 音乐学系2022级硕士
2022年10月5日上午9点,“中国琵琶汪派演奏与理论人才培养计划”项目的第三场讲座《民族的如何才能变成世界的——二十世纪初叶中国音乐的国际化道路》在上海音乐学院汾阳路校区举行,本场讲座由上海大学音乐学院院长王勇教授主讲,上海音乐学院民乐系汤晓风副教授担任主持。
此次讲座王勇教授以研讨课的形式,结合其在德国攻读博士学位期间搜集整理的一手资料,围绕民族器乐与国际化的关系与学员们展开讨论。
一、我们之于世界
王教授在讲座之初指出,世界上一切事物都处于普遍联系之中,整个世界是一个普遍联系的整体,人与事彼此相互联系、相互依赖、相互作用。因此,评价或研究任何历史人物都需放到与其相关联的历史语境中来衡量。据此,王教授采用“关联视角”,对萧友梅和王光祈先生过去的历史行为展开全方位、多视角地研究与研讨。
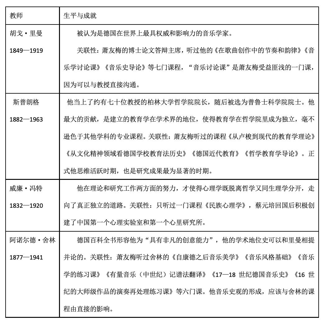
通过查阅蔡元培的资料,王教授间接查证了有关萧友梅留学时期的大量史实。作为“中国现代音乐之父”的萧友梅,曾在孙中山退位后获得公派留学的机会。他曾在莱比锡皇家音乐学院主修钢琴,辅修复调,后在莱比锡大学获得哲学博士学位,期间研习了大量关于美学、心理学、教育学、社会学、民族学等科目。他曾跟随著名音乐学家胡戈·里曼、阿诺德·舍林、心理学家威廉·冯特等大师进行学习,并以《17世纪以前中国管弦乐队的历史研究》为题,完成了其博士论文。
随后,王教授又举了“中国音乐学的奠基人”王光祈一例。王光祈因其恋情,加之在政治上深受“五四”新文化运动的潮流影响,为寻找救国之路,曾于1920年至1936年,在德国的法兰克福、柏林、波恩三个城市学习。十六年间,他在德国用西文写了很多著述,在汉学杂志上向西方介绍中国的记谱法,并为大英百科全书(王光祈自述,暂无考证)、意大利大词典写了中国音乐的条文,成为在欧洲最重要最权威的书籍中介绍中国音乐的重要人物。最终他论中国古典歌剧》一文获得博士学位。
由此可见,萧友梅先生和王光祈先生作为中国音乐发展最重要的人物,他们都曾赴德留学,深受西方进步思想的影响。但他们并未忘“本”,最终用德文写出与中国音乐相关的论文,为推动世界了解中国做出了重要的贡献,把民族的变成了世界的。
二、世界之于我们
提及世界对于民族的影响,王教授再次通过“关联视角”,结合大量实例进行说明。十九世纪40年代是中国音乐发展的一个重要转折点,以此为界,中国音乐划分为两条路径。1840年之前的中国音乐保留了原来的轨迹,仍然以民族音乐为主,称为中国传统音乐,1840年之后的中国音乐,由于受到西方文化的冲击,注重与西方音乐的交流,称为中国近现代音乐。
在中国近现代音乐历史中,不乏一些从西方体系中汲取养分,再创造性地对中国音乐做出改革的音乐家。例如作为中国民乐体制开拓者,我国民乐现代化与国际化的奠基者——刘天华,他因受到西洋教育体制的影响,为中国民乐写作了大量的练习曲,为中国民乐发展打开了另一扇窗户。又如司徒梦岩,一个音乐家族百年的起点。他曾跟随奥地利小提琴家格鲁恩贝格学习小提琴演奏、世界著名小提琴制造家戈斯学习提琴制造,其子女曾以犹太裔提琴演奏家魏登堡为师,并为中国音乐事业发展做出重要贡献。以及二十世纪20年代以来,广东音乐最卓越的演奏家与作曲家——吕文成先生,也曾因受到西方文化的熏陶,以小提琴的钢弦替代了二胡的丝弦,成功地制成了“高胡”,使得高胡成为广东音乐中的灵魂乐器。
三、我们之于民族与世界
回顾讲座开始之前,王教授曾向各位学员提出了三个问题:是否学过西洋乐器、是否会看工尺谱、平均律的听上去是否准确?除了第二个问题外,大家给出的答案都是肯定的。随后王教授又提出一个问题:大家是传统的民乐人么?答案是否定的。由此,王教授指出,在当代的文化背景下,民族的与世界的概念已然融合,如今活跃在各大舞台与讲台上的民族音乐工作者们,实则是在西方音乐体系训练之下成长起来的。
那么从全球化的视野来观察中国近现代音乐,中国音乐作为世界音乐版图中的一部分,他应该嵌在哪里?引进来固然容易,但应如何使中国音乐走出去?如何在民族的跟世界的之间搭建一个桥梁,把民族的变成世界的?这是王教授在讲座的最后留给大家的三个问题。
编辑:过婉婷
校对:王哲慧
审订:汤晓风







