SHCM
学生
教职工
校友
考生
本科生
研究生
ENGLISH
丨
导航
关于上音
上音简介
上音标识
上音章程
治理架构
党政机构
现任领导
历任领导
荣誉体系
二级院系
音乐学系
作曲指挥系
钢琴系
声乐歌剧系
管弦系
民族音乐系
音乐教育系
音乐戏剧系
音乐工程系
现代器乐与打击乐系
艺术管理系
数字媒体艺术学院
马克思主义学院
公共基础部
附中(附小)
师资队伍
杰出人才
荣誉教授
客座教授
教师名录
人才招聘
人才培养
本科教育
研究生教育
留学生教育
继续教育
杰出校友
附中(附小)
科学研究
科研处
贺绿汀高研院
音乐艺术研究院(音研所)
艺术实践
艺术创作
活动演出
上音歌剧院
贺绿汀音乐厅
招生就业
本科招生
研究生招生
留学生招生
成教招生
上海乐队学院
学生就业
全球上音
国际教育学院
上音考级
校友会 基金会
资源服务
图书馆
东方乐器博物馆
校史馆
出版社
学报
上音资产公司
上音考级
当前位置:
首页
关于上音
党政机构
群团组织
共青团
团学信息速递
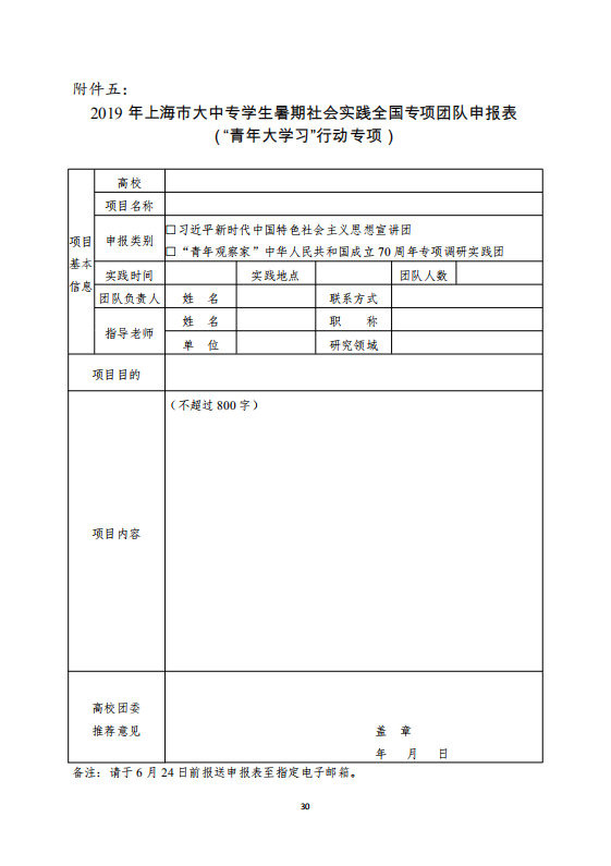
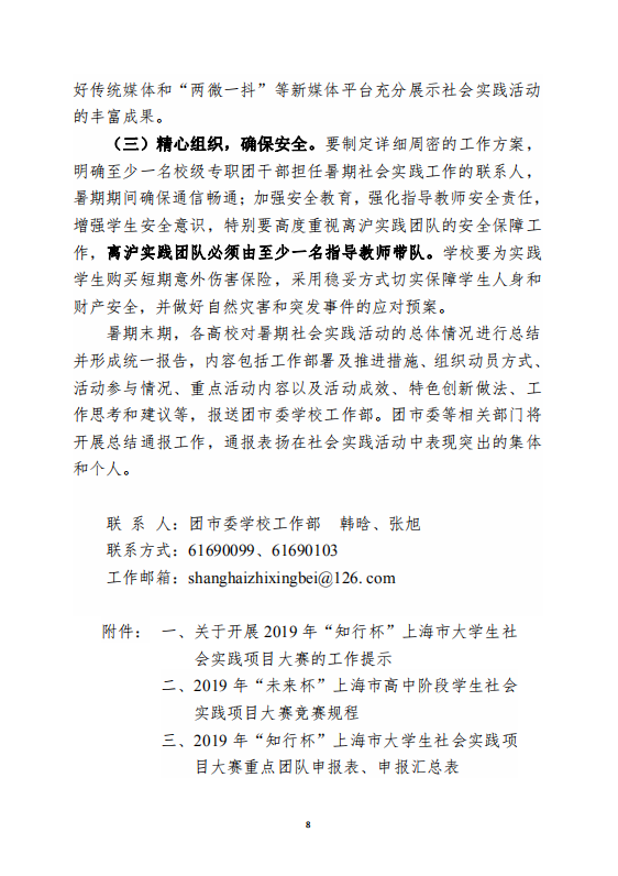
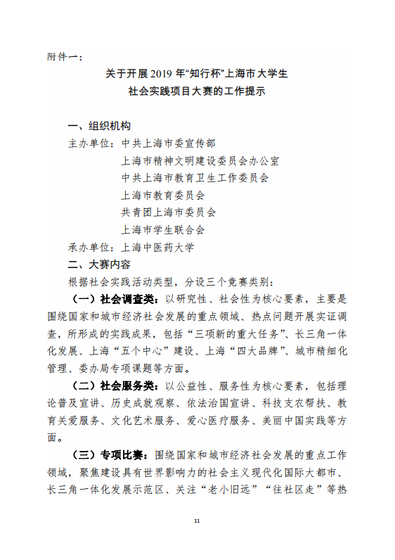
关于开展2019年上海市大中学生暑期社会实践活动的预通知
发布者:系统管理员
发布时间:2019-06-11
浏览次数:
5532
关于开展2019年上海市大中学生暑期社会实践活动的预通知.pdf
热点新闻
学院新闻
More+
上音2项案例获教育部学位中心主题案例专项征集立项
2026-02-24
策马奔腾启新岁!上音校园开放奏响丙午新春第一曲
2026-02-17
2026马年春晚,上音“浓度”创新高!
2026-02-17
信息速递
More+
华夏器韵 线上观展③
2026-02-26
拔创人才系列访谈⑦ | 金钟奖得主张曦:每一步都脚踏实地
2026-02-25
视听室⑧ | 新春特辑 上音原创音乐剧《忠诚》:红色叙事的艺术突...
2026-02-23
媒体视角
More+
【解放日报】廖昌永、谭维维、周深、李现等领衔,唱出央视春晚的“上海声音”
2026-02-17
【文汇报】第十五次上央视春晚,廖昌永一曲《山海寻梦》吟唱赤子之心:织愿景,绣河山
2026-02-17
【新民晚报】明年百年校庆,今年春晚上音先火了!廖昌永领衔唱响十四亿人的骐骥驰骋
2026-02-17
【上海徐汇】中西文明交织、科技艺术碰撞!华夏器韵新展在上音校园启幕,等你来参观
2026-01-20
X
map